グローバルナビゲーションへ
本文へ
ローカルナビゲーションへ
フッターへ
[文字サイズ変更機能]JavaScript推奨
サイトマップ
[印刷ボタン機能]JavaScript推奨
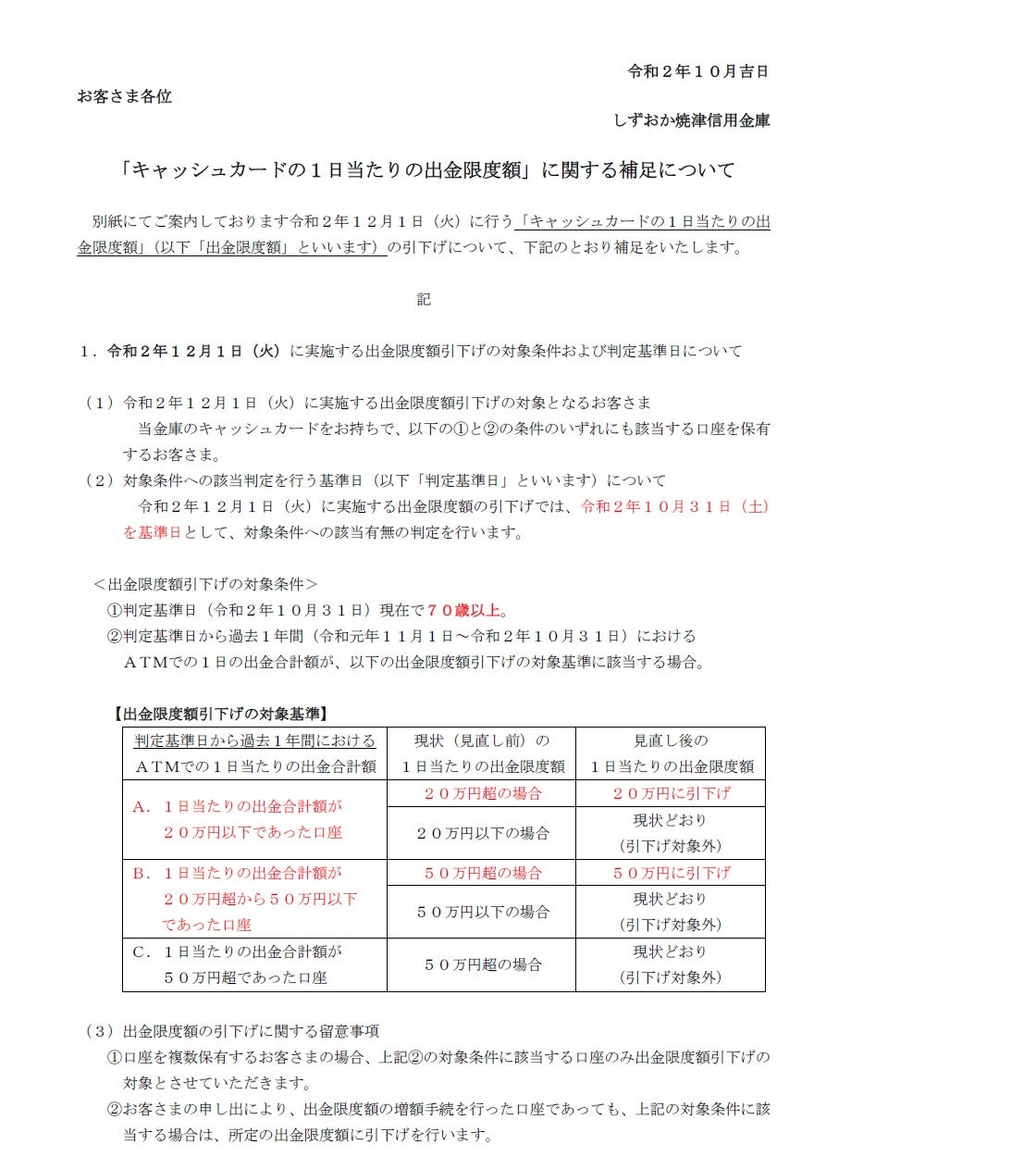
重要なお知らせ
ホームへ戻る
ページの先頭へ戻る